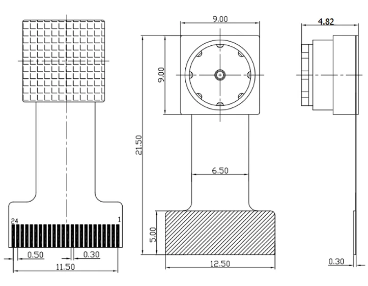
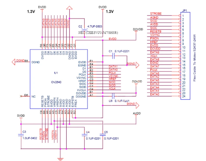
OV2640 Camera
The OV2640 is a 1/4-inch CMOS UXGA (1632*1232) image sensor. The sensor's small size and low operating voltage provide all the features of a single UXGA camera and image processor. Through the SCCB bus control, it can output 8/10-bit image data of various resolutions such as full frame, sub-sampling, zooming and windowing. The UXGA image of this product can reach up to 15 frames per second (up to 30 frames for SVGA and 60 frames for CIF). Users have complete control over image quality, data format and transmission. All image processing functions including gamma curve, white balance, contrast, chroma, etc. can be programmed via the SCCB interface. OmmiVision Image Sensors use unique sensor technology to improve image quality and reduce sharp and stable color images by reducing or eliminating optical or electronic defects such as fixed pattern noise, smearing, and floating.
Parameter:
This camera module only leads to some pins of the CSP package sensor chip and an optical lens. Without integrated peripheral components, it needs to be designed by itself.
ESP32-S
The ESP32-S is a universal WiFi-BT-BLE MCU module that is powerful and versatile, and can be used in low-power sensor networks and demanding tasks such as voice coding, audio streaming and MP3 decoding.
The core of this module is the ESP32 chip, which is scalable and adaptive. Both CPU cores can be individually controlled or powered up. The clock frequency can be adjusted from 80 MHz to 240 MHz. The user can power off the CPU and use a low-power coprocessor to constantly monitor the state change of the peripheral or whether certain analogs exceed the threshold. The ESP32 also integrates a wide range of peripherals including capacitive touch sensors, Hall sensors, low noise sense amplifiers, SD card interfaces, Ethernet interfaces, high speed SDIO/SPI, UART, I2S and I2C.
Product Features:
- The main chip uses a low-power dual-core 32-bit CPU with a frequency of up to 240MHz and a computing power of up to 600DMIPS.
- 32Mbit SPI Flash by default, 520KB SRAM
- Support SoftAP and Station mode
- Ultra-small 802.11b/g/n Wi-Fi + BT/BLE SoC module
- Support UART/SPI/I2C/I2S/PWM/ADC/DAC, etc.
- Support for firmware upgrade (FOTA)
- Antenna supports on-board antenna or IPEX block output
Product Specification:
- General IO: 22
- Package: SMD-38
- SPI Flash: 32Mbit by default
- Support interface: SD card, UART/SPI/SDIO/I2C/PWM/I2S/IR/GPIO/capacitive touch sensor/ADC/DAC
- Audio: CVSD and SBC Audio
- Serial port rate: default 115200bps
- Onboard clock: 40MHz crystal
- Antenna form: onboard PCB antenna and IPEX antenna mount
- Voltage: 2.7V-3.6V (recommended: 3.3V)
- Working current: average 80mA
- Supply current: minimum 500mA

ESP-32CAM+OV2640
ESP-32CAM can be widely used in various IoT applications. It is suitable for home smart devices, industrial wireless control, wireless monitoring, QR wireless identification, wireless positioning system signals and other IoT applications. It is an ideal solution for IoT applications.
ESP-32CAM is packaged in DIP and can be directly plugged into the backplane for quick production. It provides customers with a highly reliable connection method and is convenient for use in various IoT hardware terminals.
Characteristics:
- Ultra-small 802.11b/g/n Wi-Fi + BT/BLE SoC module
- Low-power dual-core 32-bit CPU for application processors
- Up to 240MHz, up to 600 DMIPS
- Built-in 520 KB SRAM, external 4M PSRAM
- Supports interfaces such as UART/SPI/I2C/PWM/ADC/DAC
- Support OV2640 and OV7670 cameras with built-in flash
- Support image WiFI upload
- Support TF card
- Support multiple sleep modes
- Embedded Lwip and FreeRTOS
- Support STA/AP/STA+AP working mode
- Support Smart Config/AirKiss one-click distribution network
- Support for serial local upgrade and remote firmware upgrade (FOTA)
Product Specifications: